变送器

3051智能压力差压高精度单晶硅电容变送器板卡HART模块

2022-11-11 10:07  浏览:824
品牌:
WNK
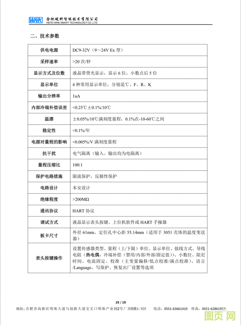
供电:
15-32VDC
输出:
4-20mA或4-20mA叠加HART协议
表头:
LCD液晶显示
单价:
面议
起订:
供货总量:
所在地:
安徽 合肥市
有效期至:
长期有效
 16-JT3051TH板卡17-JT3051TH板卡技术资料18-JT3051DH板卡19-JT3051DH板卡技术资料20-JTTH板卡21-JTTH板卡技术资料

为您挑选