变送器

2088压力温度变送器智能板表头液晶模块扩散硅PT100温度

2022-11-11 10:07  浏览:844
品牌:
WNK
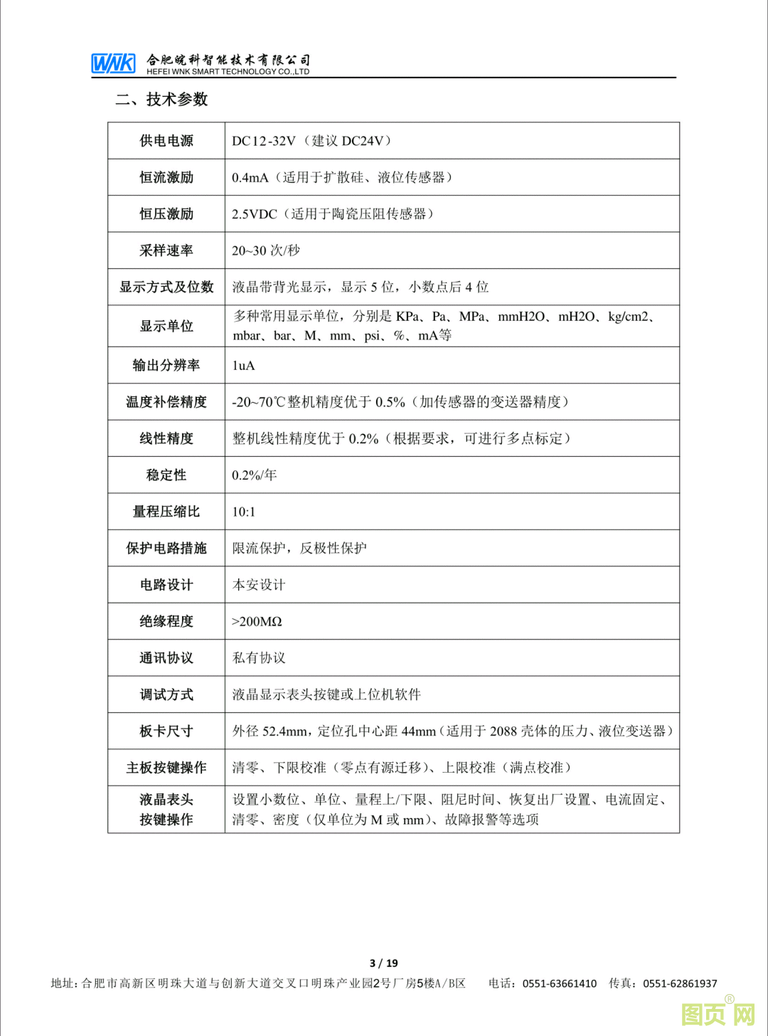
供电:
12~32VDC
输出:
4-20mA或RS485
显示:
液晶 五位半
单价:
面议
起订:
1 套
供货总量:
1000 套
所在地:
安徽 合肥市
有效期至:
长期有效
 4-JT2088L板卡5-JT2088L板卡技术参数14-JT2088-RS485板卡15-JT2088-RS485板卡技术参数

为您挑选